- Break Point
- Posts
- Edition 22
Edition 22
When You Only Have 21 Shots
Welcome to Break Point, your weekly hit of strategy, surf, and smart growth.
Each week, we send one high-impact growth move straight from the Pono Ventures playbook — and only Break Point readers get the goods.
Let’s drop in. 🌊
When You Only Have 21 Shots

Most marketing looks like a shotgun blast.
Thousands of emails, ads, and posts, hoping someone bites.
But what if your market isn’t thousands? What if it’s just 21 companies?
That was the play we built for a recent enterprise company: break into 21 SaaS accounts worth hundreds of millions, each sitting on AWS and exploring AI.
With a list that small, you can’t afford to “spray and pray.” You go sniper-grade:

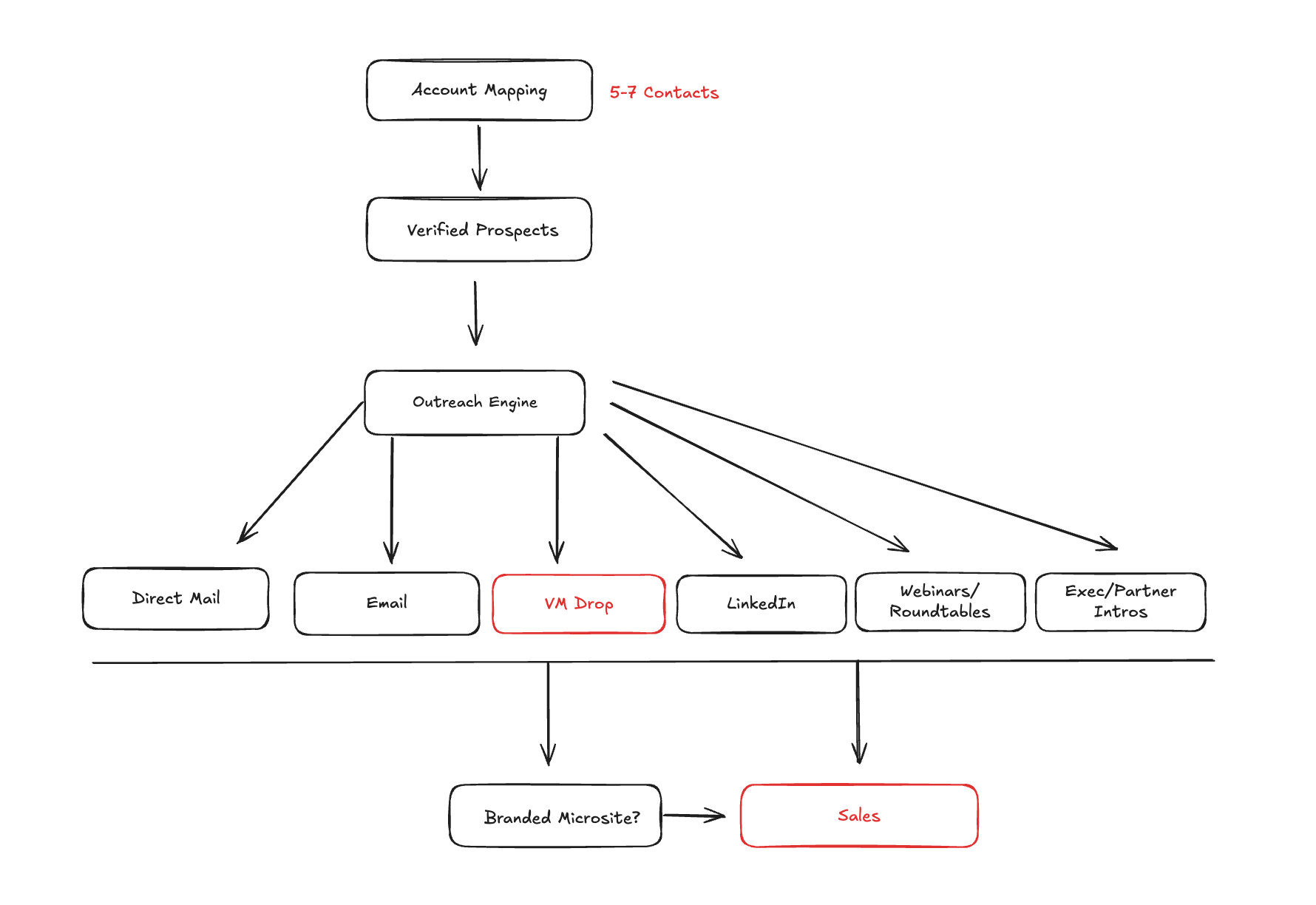
Build dossiers, not lists. Each account gets its own research file: org chart, tech stack, AWS footprint, hiring patterns, AI projects. You map 5–7 decision makers inside every account—CIO, CISO, VP Eng, Head of Data, Procurement.
Lead with something they can’t ignore. A $75 job-relevant gift with a handwritten note lands on their desk. It’s personal, timely, and policy-compliant. The note doesn’t say “buy from us.” It says, we noticed this initiative, here are 3 ways to cut risk and accelerate AI.
Give them a private room. Every company gets its own microsite: logo, 3 tailored opportunities, a short video, and a booking link. The letter points to it with a QR code. That page is pixelled, so when they visit, you know who’s interested.
Orchestrate 10–12 touches per person. Over 45 days, each persona sees a mix: direct mail, emails, voicemail drops, LinkedIn nudges, InMails, even a targeted ad just for their titles. If one thread is cold, you rotate the message or escalate to a senior contact.
Stop the moment you win. Direct mail is the most expensive piece. Once one exec bites, you don’t keep mailing the rest of the org. You pivot energy to progressing that meeting toward a pilot.

The results?
• 20–30% of people signal interest (opens, clicks, site visits).
• 8–12 meetings booked across 20 accounts.
• 3–5 pilots in motion.
The lesson: When you’ve got a tiny list of whales, your marketing has to look and feel completely different.
Think research dossiers, personal touches, private landing pages, and a cadence that respects their time.
That’s how you make 21 accounts feel like 21 markets of one.
Want to talk marketing with the Pono team?
Book a call with one of our founders! We do four strategy sessions a week helping companies beat their growth targets (no strings attached).

Weekly Beach Vibes

San Lorenzo, Italy

In life, pono stands for righteousness and balance. In Hawaiian, if a person is living pono, it means that they have struck the right balance in their relationships with other things, places, and people in their lives. It also means that they've made a conscious decision to do right by themselves, by others, and by the world in general.
We live by Pono.